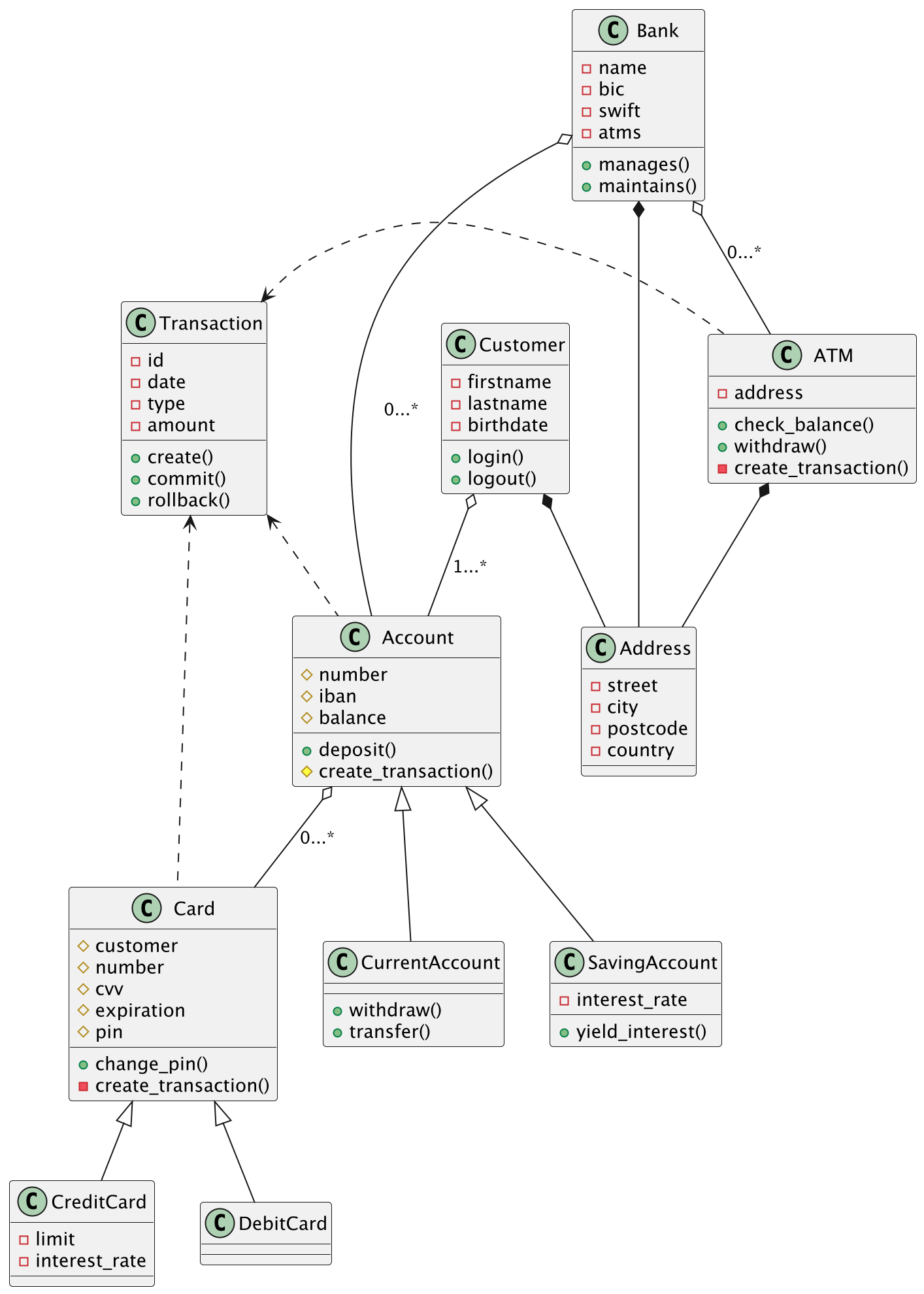
3.9. UML Class Diagram

../../_images/uml-classdiagram-bank.png
@startuml

class Bank {
    - name
    - bic
    - swift
    - atms
    + manages()
    + maintains()
}

class Customer {
    - firstname
    - lastname
    - birthdate
    + login()
    + logout()
}

class Address {
    - street
    - city
    - postcode
    - country
}

class Card {
    # customer
    # number
    # cvv
    # expiration
    # pin
    + change_pin()
    - create_transaction()
}

class CreditCard {
    - limit
    - interest_rate
}

class DebitCard

class ATM {
    - address
    + check_balance()
    + withdraw()
    - create_transaction()
}

class Transaction {
    - id
    - date
    - type
    - amount
    + create()
    + commit()
    + rollback()
}

class Account {
    # number
    # iban
    # balance
    + deposit()
    # create_transaction()
}

class CurrentAccount {
    + withdraw()
    + transfer()
}

class SavingAccount {
    - interest_rate
    + yield_interest()
}


Bank *-- Address
Bank o-- ATM : "0...*"
Bank o-- Account : "0...*"

ATM *-- Address

Customer o-- Account : "1...*"
Customer *-- Address

Account o-- Card : "0...*"
Account <|-- CurrentAccount
Account <|-- SavingAccount

Transaction <.right. ATM
Transaction <.. Account
Transaction <.. Card

Card <|-- CreditCard
Card <|-- DebitCard

@enduml
from decimal import Decimal
from datetime import date, datetime


class Address:
    street: str
    city: str
    postcode: str
    country: str


class Bank:
    name: str
    bic: str
    swift: str
    address: Address
    def manages(self): ...
    def maintains(self): ...


class Customer:
    firstname: str
    lastname: str
    birthdate: date
    address: Address
    def login(self): ...
    def logout(self): ...


class Card:
    customer: Customer
    number: int
    cvv: int
    expiration: date
    pin: int
    def change_pin(self): ...
    def create_transaction(self): ...


class CreditCard(Card):
    limit: Decimal
    interest_rate: float


class DebitCard(Card):
    pass


class ATM:
    bank: Bank
    address: Address
    def check_balance(self): ...
    def withdraw(self): ...
    def create_transaction(self): ...


class Transaction:
    id: str
    date: datetime
    type: str
    amount: Decimal
    def create(self): ...
    def commit(self): ...
    def rollback(self): ...


class Account:
    number: int
    iban: str
    balance: Decimal
    def deposit(self): ...
    def create_transaction(self): ...


class CurrentAccount:
    def withdraw(self): ...
    def transfer(self): ...


class SavingAccount:
    interest_rate: float
    def yield_interest(self): ...

3.9.1. Use Case - 1

  • Boxes and Arrows

../../_images/uml-classdiagram-usecase-01.jpg

3.9.2. Use Case - 2

../../_images/uml-classdiagram-usecase-02.png

3.9.3. Use Case - 3

../../_images/uml-classdiagram-usecase-03.png

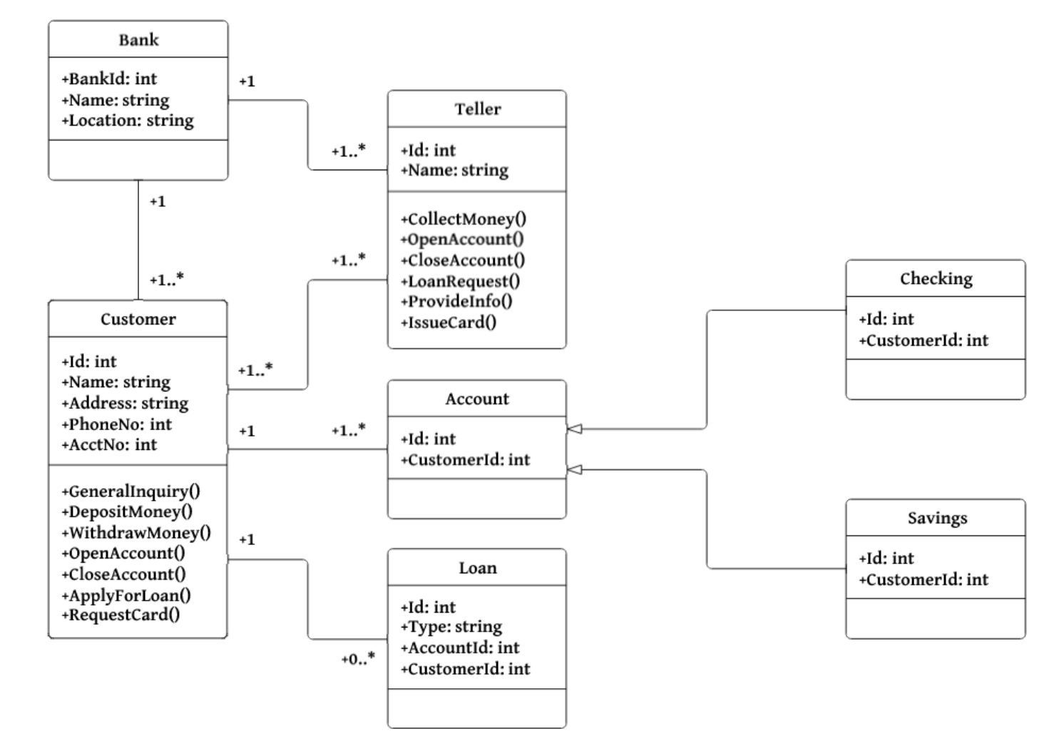
3.9.4. Use Case - 4

../../_images/uml-classdiagram-usecase-04.png

3.9.5. Use Case - 5

../../_images/uml-classdiagram-usecase-05.png

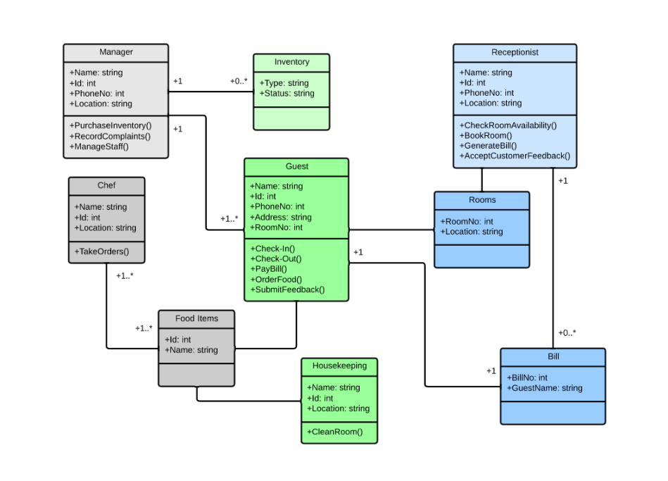
3.9.6. Use Case - 6

../../_images/uml-classdiagram-usecase-06.png

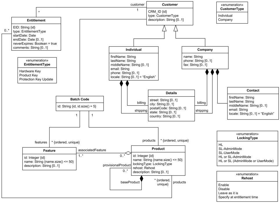
3.9.7. Use Case - 7

../../_images/uml-classdiagram-usecase-07.png

3.9.8. Use Case - 8

../../_images/uml-classdiagram-usecase-08.jpg

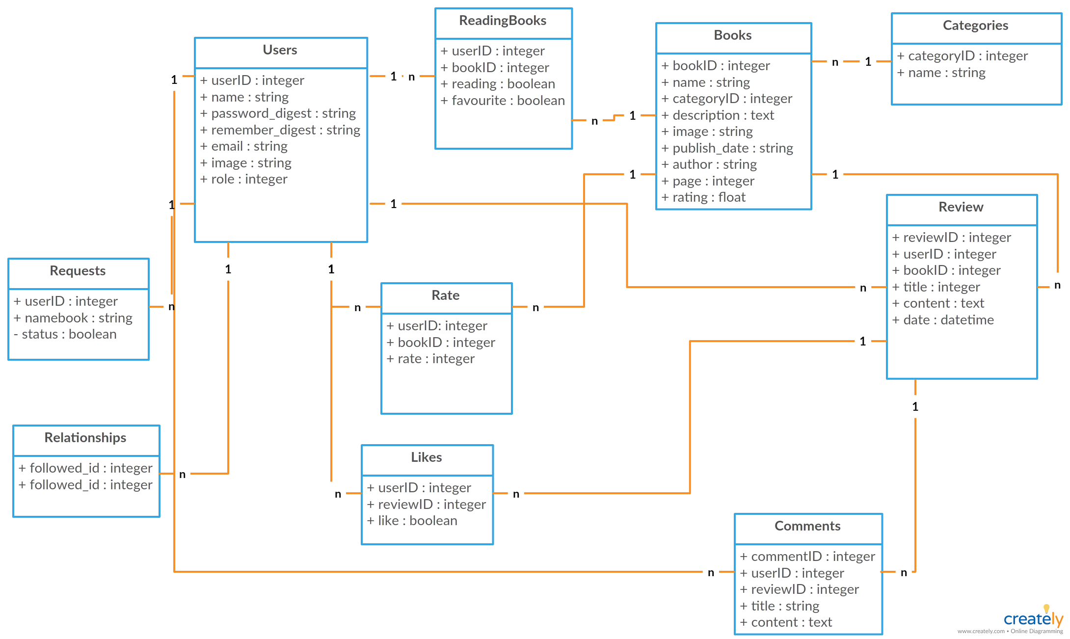
3.9.9. Use Case - 9

../../_images/uml-classdiagram-usecase-09.jpg

3.9.10. Use Case - 10

../../_images/uml-classdiagram-usecase-10.png